三门峡职业技术学院

211 | 985 | 双一流 | 理工
河南省 高职(专科) 省重点 公办

6275

厚德臻善知能兼隆

0398-2183558,0398-5108601

http://www.smxpt.cn/

图片

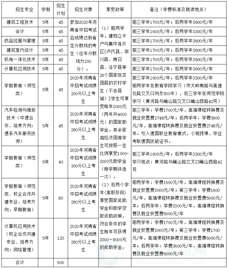
三门峡职业技术学院2020年五年制招生简章

2022-06-22 07:26:36      分享至:

ec990b3aeefda2b5b0975da8c8c03664.png

  注:

  (1)汽车检测与维修技术(中德合作、培养方向:德系汽车服务技师)按照德系汽车服务技师培养,系学院与德国F+U萨克森职业学院、中德诺浩(北京)教育投资股份有限公司合作共建,发放五年制汽车检测与维修技术毕业证。高端课程转换费及就业安置费由合作企业收取,入校后,由合作企业与学生签订就业安置协议,确保学生高质量就业。

  (2)计算机应用技术(校企合作共建专业、培养方向:网络管理)为校企共建专业,为学院与河南格莱信息科技有限公司合作培养。高端课程转换费及就业安置费由合作企业收取,入校后,由合作企业与学生签订就业安置协议,确保学生高质量就业。

  (3)学前教育(师范类、校企合作共建专业,培养方向:早期教育)为校企共建专业,为学院与京师前程国际教育投资(北京)有限公司合作培养。高端课程转换费及就业安置费由合作企业收取,入校后,由合作企业与学生签订就业安置协议,确保学生高质量就业。

  (4)毕业待遇:完成学校规定的学业并且成绩合格,颁发国家教育部统一注册的普通全日制高等学校专科毕业证书,河南省毕业生就业主管部门颁发的就业报到证;学院负责为毕业生推荐就业;优秀应届毕业生可按国家当年有关政策,推荐参加专升本考试,升入本科院校学习。

  (5)上述学费是按照国家减免学费政策,扣除应减免费用后的收费标准,若国家政策有变化,则按国家政策执行。

  (6)相关资助政策以国家中职助学金政策为准。

  报名方式:

  (1)符合条件的考生携带户口簿、身份证、2020年中招考试准考证到校报名,并领取录取通知书。

  (2)报名时间:7月10日至8月25日,各专业计划有限,报满为止。

  (3)报名地点:学院学生服务大厅(综合楼二楼大厅)。

  (4)学院地址:三门峡市崤山西路42号(三门峡市崤山西路与黄河西路交汇处)

  (5)乘车路线:三门峡火车站或长途汽车站乘坐市内公交1路、2路、9路、17路到职业技术学院站下车即到;从高铁三门峡南站乘迎宾1号公交车到技术学院站下车即到;从三门峡西站(火车站)乘西站至市区1路、5路公交车到技术学院站下车即到。


三门峡职业技术学院2020年五年制招生简章

2022-06-22 07:26:36

ec990b3aeefda2b5b0975da8c8c03664.png

  注:

  (1)汽车检测与维修技术(中德合作、培养方向:德系汽车服务技师)按照德系汽车服务技师培养,系学院与德国F+U萨克森职业学院、中德诺浩(北京)教育投资股份有限公司合作共建,发放五年制汽车检测与维修技术毕业证。高端课程转换费及就业安置费由合作企业收取,入校后,由合作企业与学生签订就业安置协议,确保学生高质量就业。

  (2)计算机应用技术(校企合作共建专业、培养方向:网络管理)为校企共建专业,为学院与河南格莱信息科技有限公司合作培养。高端课程转换费及就业安置费由合作企业收取,入校后,由合作企业与学生签订就业安置协议,确保学生高质量就业。

  (3)学前教育(师范类、校企合作共建专业,培养方向:早期教育)为校企共建专业,为学院与京师前程国际教育投资(北京)有限公司合作培养。高端课程转换费及就业安置费由合作企业收取,入校后,由合作企业与学生签订就业安置协议,确保学生高质量就业。

  (4)毕业待遇:完成学校规定的学业并且成绩合格,颁发国家教育部统一注册的普通全日制高等学校专科毕业证书,河南省毕业生就业主管部门颁发的就业报到证;学院负责为毕业生推荐就业;优秀应届毕业生可按国家当年有关政策,推荐参加专升本考试,升入本科院校学习。

  (5)上述学费是按照国家减免学费政策,扣除应减免费用后的收费标准,若国家政策有变化,则按国家政策执行。

  (6)相关资助政策以国家中职助学金政策为准。

  报名方式:

  (1)符合条件的考生携带户口簿、身份证、2020年中招考试准考证到校报名,并领取录取通知书。

  (2)报名时间:7月10日至8月25日,各专业计划有限,报满为止。

  (3)报名地点:学院学生服务大厅(综合楼二楼大厅)。

  (4)学院地址:三门峡市崤山西路42号(三门峡市崤山西路与黄河西路交汇处)

  (5)乘车路线:三门峡火车站或长途汽车站乘坐市内公交1路、2路、9路、17路到职业技术学院站下车即到;从高铁三门峡南站乘迎宾1号公交车到技术学院站下车即到;从三门峡西站(火车站)乘西站至市区1路、5路公交车到技术学院站下车即到。